Next event:
ERINN SAVAGE – Performance
Tomorrow 15:00 GMT

MDes in Design Innovation and Collaborative Creativity

Every year we say ‘there’s never been a more important time to study Design Innovation’. This year, that’s especially true.

Watching the response of students to unfolding events has been humbling; even though we have all faced innumerable personal difficulties and frustrations, our students have shown a remarkable stoicism and camaraderie, keeping up a sense of community and mutual support that ensured everybody got through relatively unscathed.

Design Innovation has always been a programme focused on human-centred design – looking at the way the world works and identifying ways it might be better, either through big systemic changes or small interventions that help individuals. The topics we began the year talking about ended up being the ones that everybody was talking about: the future of work and education, the impact of social isolation, the need for better urban transport, attitudes to end of life care, the role of the city environment on mental health and physical wellbeing… and that’s just the start of the list.

These are just some of the topics that became Masters projects – 12-week independent explorations of the world at a human and individual scale. Unlike previous years, there could be no workshops with stakeholders, few face-to-face interviews. People who normally would be happy to participate now had other things to focus on, and even when participants were willing the technology often was not. But along the way, students became masters of Zoom and Miro, comfortable conducting conversations and co-designing at a distance, and making use of whatever space was available to them.

To some extent, the outcomes of these projects are irrelevant (though they really are excellent, as you’ll see). Being a designer and an innovator is not just a matter of a skillset but of a mindset – something very difficult to assess or to teach. And even though the projects developed by this year’s students are equal to those of past cohorts in terms of quality of thinking, insights, and ingenuity, the thing that makes this generation of graduates truly outstanding is the resilience, the mutual support, the empathy, and the good humour they have displayed throughout. It has been a pleasure to teach them, and to learn from them. We couldn’t be prouder of what they’ve achieved and to show it to the world via this digital showcase.

So yes, there has never been a more important time to study design innovation, and there’s never been a more important time to employ innovative designers of the sort you’ll see here in these five programmes. Where we see problems, they see possibilities. And that’s just what we need right now.

Jonathan Baldwin, Programme Leader MDes Design Innovation

Doric Town

A board game aims to protect dialect heritage by sharing vocabulary and stories.

To my dear furniture

Innovation design and collaborative creativity

By Jiahui Zou (Garffee)


Continue Reading To my dear furniture

Solution

Furniture History Booklet

This booklet is printed by the furniture company and delivered to customers along with the new furniture. The booklet could record stories about furniture (E.g. The pet cat at home was in a bad mood one day, so he scratching the armrest of the chair and leaving paw prints.) also it could record the condition of the furniture and how customers feel about the furniture. Three views and perspective views could simply mark the parts that need to be described. The significance of this booklet is that when the furniture has been used for many years and people want to throw it away, by reading the stories, they might recall many of the times it has accompanied them. At this point, one of five sustainable design strategies 'Reduce' is used: Designed for longer life (e.g. emotionally durable design). This booklet is through emotion to maintain the life of the furniture. When the furniture needs to be resold, this booklet might attract the next customer to understand the time experienced by the furniture, know that this is a piece of furniture with stories. Also, they could understand the previous owner’s mood and the conditions of the furniture, instead of just the old and new appearances to determine whether to buy.

Solution

Service blueprint

The entire process is based on a website named 'xxx of Furniture'. The site should collaborate with furniture companies, which provide the furniture history booklet to the customers. I improved the booklet: add a QR code for customers to scan it. It will bring them to the website and record the data online. Once people finished stories, the site can collect the data and pass to the furniture company after-sale department or designers which can help them improve their products. When customers go back to the main page, they can try to share their opinions about old furniture and discuss with other furniture lovers. The site team including designers and furniture experts who might help them solve the problems, and if they need components or tools, furniture company can provide secondary service as profits that could stimulate companies to cooperate with the website. The event as part of the website is a future plan. It is the website offline activity, people who chat online and share stories could meet together in the activity. This can enrich the communication that originally had no sense of reality. Participants might enlarge their socialization and build up their confidence.

Solution

Process

Collaborating for a zero-waste fashion community

Data Analysis

Data Analysis

Qualitative Research Method

Background Information

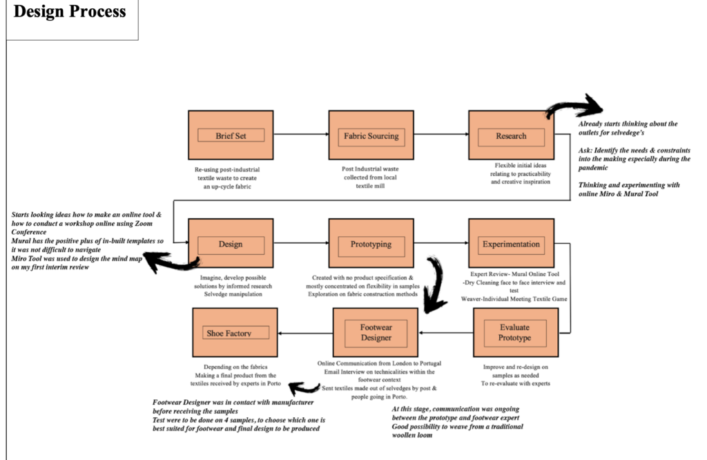
Initial Design Process

Initial And Field Research

Tangible Samples

Fabric Chart

Online platform - Mural Tool

Analysis of all the methods used during this project

Insights

Service Blueprint

Collaborative System

Interconnection Points

Collaborative System

Footwear Manufacturer alongside the shoe designer

Flower Of Hope

Cross-pollination Concept

Outcome from the fabrics

Fabric Layering with zig-zag stitches

Fabric Layering

Rag Rug Weaving

Hand embroidery

Inspiring from the Mauritian and Scotland flag colours, this unique piece of cloth was created.

SIE Competition September 2020

My project was judged as Highly Commendable in September 2020- SIE